[ELECTIONS 2026] Tout savoir sur le renouvellement des instances du SDEC ÉNERGIE

A la suite des élections municipales, les conseillers municipaux et communautaires des collectivités membres du SDEC ÉNERGIE désigneront leurs délégués titulaires afin de siéger au sein du syndicat. Explications !

FORMULAIRE À COMPLÉTER PAR LES COLLECTIVITÉS MEMBRES DU SDEC ÉNERGIE
 

Vous venez de désigner vos 2 délégués titulaires au SDEC ÉNERGIE.

Connectez-vous sur la page d'accueil de l'ESPACE ADHÉRENTS* en cliquant sur le lien ci-après pour remplir le FORMULAIRE DE SAISIE DES DÉLÉGUÉS DES COMMUNES ET EPCI de saisie de vos 2 délégués titulaires :

* Concernant les accès à l'ESPACE ADHÉRENTS, les comptes des élus ont étés supprimés le 13 mars dernier. Les comptes des agents dont la dernière connexion remonte à 2025 ou 2026 ont été maintenus, sauf pour ceux créés avec une adresse personnelle. Les nouveaux élus peuvent dès à présent créer un compte sur l’espace adhérents : DEMANDE DE COMPTE.

Il est fortement recommandé d’utiliser un nom de domaine spécifique et sécurisé pour vos adresses mail. Pour vous aider à sécuriser vos messageries, vous pouvez contacter le CDG14 : https://cdg14.fr/mission-cybersecurite. Pour toute question, le Service Numérique et Logistique reste à votre disposition : si@sdec-energie.fr - 02.31.06.61.59.



Le SDEC ÉNERGIE, un syndicat composé d'élus


Le SDEC ÉNERGIE est un syndicat mixte composé de 526 collectivités (516 communes et 10 intercommunalités) qui adhèrent au syndicat pour sa compétence fondatrice, l’organisation du service public de l’électricité, et/ou pour ses compétences à la carte telles que la contribution à la transition énergétique, les énergies renouvelables, l’éclairage public, la signalisation lumineuse, le gaz, les IRVE,...

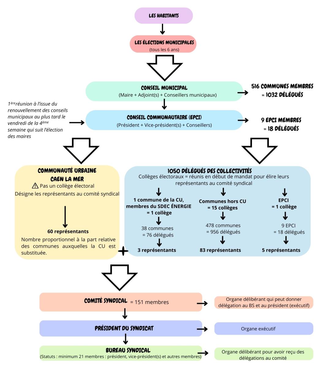
Dans le mois qui suit l’élection du maire, et dans les jours qui suivent l’élection des présidents des EPCI (établissements publics de coopération intercommunale), les conseils communaux et communautaire des collectivités adhérentes désigneront chacun 2 délégués titulaires pour les représenter au SDEC ÉNERGIE afin de siéger dans une des 17 Commissions Locales d'Énergie (CLE).

Ces CLE regroupent, sur un secteur géographique, équivalent à celui des communautés de communes, les délégués (tous titulaires) des communes. S’ajoutent une CLE des EPCI à fiscalité propre et une CLE des communes membres de Caen la mer adhérentes au SDEC ÉNERGIE pour une compétence à la carte. Les CLE élisent des représentants amenés à siéger au comité syndical du SDEC ÉNERGIE.

Les commissions locales d’énergies (CLE) se réunissent à minima une fois par an, sur une commune du secteur géographique, pour échanger sur des sujets d’actualités de l’énergie et du syndicat. Elles permettent également de débattre de sujets qui seront ensuite présentés au comité syndical.

Du 27 avril au 11 mai 2026, chaque CLE se réunira afin d’élire ses représentants au comité syndical (cf. carte des CLE – hors Caen la mer – au comité syndical). A noter que le collège des EPCI devra élire 5 représentants au comité syndical.

C’est ainsi que le futur comité syndical sera composé de 151 membres dont 83 représentants des communes adhérentes. A cela s’ajouteront les représentants désignés par Caen la mer (60 membres suivant la population au 1er janvier 2026), les représentants des communautés des intercommunalités adhérentes (5 membres) et un dernière CLE de 3 représentants pour certaines communes de Caen la mer adhérentes au SDEC ÉNERGIE par transfert direct d’une compétence à la carte.

Des élections en trois temps


1. Au lendemain des élections municipales et communautaires, les 526 collectivités adhérentes au SDEC ÉNERGIE désigneront chacune deux délégués titulaires qui vont les représenter auprès du syndicat et siéger dans les commissions locales.

2. Ensuite, entre le 27 avril et le 11 mai 2026, chaque CLE se réunira pour élire ses représentants au comité syndical du SDEC ÉNERGIE (cf. carte des collèges des communes – hors Caen la mer – au comité syndical).

3. Le 18 mai 2026, le comité syndical se réunira pour élire le bureau syndical du SDEC ÉNERGIE, composé d’un président, de vice-présidents et de membres.

Rôle du Comité et du Bureau syndical
 

Le comité syndical est l’assemblée délibérante du SDEC ÉNERGIE. Il délibère et vote les projets les plus importants du SDEC ÉNERGIE, tels que les budgets, les aides financières, l’exercice des compétences, les contrats de concession,… Le comité syndical se réunit à minima 4 fois par an à Caen. Le comité élit, parmi ses membres, le bureau syndical, à qui il peut donner délégations. Le comité d’élections est programmé le lundi 18 mai 2026 de 14h00 à 19h00 environ, à la CCI Caen Normandie.

Le bureau syndical est composé d’un président, de vice-présidents et de membres (la composition est fixée par le comité syndical). Il délibère dans la limite des délégations fixées par le comité syndical. Le bureau syndical comprend au moins un représentant de chaque collège électoral. Il se réunit en général tous les 2 mois au siège du SDEC ÉNERGIE.

Schéma du processus électoral
Représentation des CLE des communes (hors Caen la mer) au Comité syndical

Carte Représentation des collèges des communes (hors Caen la mer) au Comité syndical


Le rôle du délégué au SDEC ÉNERGIE


L'assemblée délibérante des collectivités adhérentes au SDEC ÉNERGIE désigne chacune 2 délégués titulaires pour les représenter au syndicat et siéger à la CLE de leur secteur.

Le rôle des délégués vis-à-vis de leurs collectivités


Les 2 délégués titulaires représentent leur collectivité auprès du SDEC ÉNERGIE et au sein des Commissions Locales d'Energie (CLE). Ils reçoivent des informations utiles pour leur collectivité et contribuent aux orientations proposées au comité syndical.

Le rôle des délégués vis-à-vis du SDEC ÉNERGIE


Réciproquement, le délégué joue également un rôle de représentation du SDEC ÉNERGIE auprès de sa collectivité. Le délégué informe sa collectivité des actions menées par le syndicat. Une fois par an, le délégué présente à sa collectivité, en séance du conseil, le rapport d'activité du SDEC ÉNERGIE.

Les délégués suivent aussi, avec les techniciens du SDEC ÉNERGIE, les projets qui sont réalisés sur le territoire de leur collectivité. Ils sont notamment informés des dates d'intervention des entreprises et font les demandes de dépannage d'éclairage public et de signalisation lumineuse.

Le rôle des délégués vis-à-vis des habitants


Le SDEC ÉNERGIE organise le service public de la distribution de l'électricité pour le compte de l’ensemble des communes du Calvados et le service public de la distribution de gaz pour le compte d'une centaine de communes du Calvados. Les concessions gaz sont réparties entre 3 concessionnaires : GRDF, Antargaz et Primagaz.

Le SDEC ÉNERGIE a accordé la concession à ENEDIS pour la partie distribution publique d'électricité et à EDF pour la partie fourniture d'électricité aux tarifs réglementés. Le SDEC ÉNERGIE a une mission d'information et de défense des usagers du service public de l'électricité.

Par leur connaissance des habitants et des actions du syndicat, les délégués du SDEC ÉNERGIE peuvent alors jouer un rôle de relais d'information entre le SDEC ÉNERGIE et les consommateurs sur le territoire de leur collectivité et les mettre en relation dès que nécessaire : famille en situation de précarité énergétique, contentieux avec les concessionnaires, riverains de chantiers, économies d'énergie,…

Les moyens à disposition pour remplir les missions de délégué


Le SDEC ÉNERGIE met à disposition des élus des outils qui leur permettent d’exercer pleinement leurs missions de délégués au SDEC ÉNERGIE.

  • Supports de communication papier : chaque délégué est destinataire des supports de communication conçus par le SDEC ÉNERGIE qui lui permettent d’être informé des actualités du syndicat et du secteur énergétique en général. Les délégués reçoivent notamment le journal d’information Dialogue, le guide des aides financières et le rapport d’activité annuel du syndicat qu’ils sont invités à présenter en conseil.
     
  • Sites internet
    - le SDEC ÉNERGIE dispose d’un site internet accessible à l’adresse www.sdec-energie.fr dont un espace « adhérents » réservé aux élus et qui donne accès aux données d’activités du SDEC ÉNERGIE sur le territoire de leur collectivité (suivi des études, avancement des chantiers, groupement d’achat d’énergies, contributions financières, rapports d’exploitation, …). 
    - Trois autres sites internet complètent l’information numérique du syndicat : 
       . mobisdec.fr consacré au réseau de bornes de recharge pour véhicules électriques
      . mapeo-calvados.fr, le portail d’information géographique mutualisé piloté par le SDEC ÉNERGIE et le Département du Calvados
      . soleil14.fr, le cadastre solaire qui permet à tous de découvrir gratuitement le potentiel solaire de sa toiture.
     
  • Réseaux sociaux : les élus peuvent également à suivre toute l’actualité du SDEC ÉNERGIE sur Facebook (facebook.com/sdecenergie) et sur Linkedin (SDEC ÉNERGIE).
     
  • Des rendez-vous annuels et réunions thématiques
    - Au moins une fois par an, le SDEC ÉNERGIE réunit les 17 commissions locales d’énergie (CLE). Les CLE sont des moments privilégiés d’échanges avec les délégués de ses collectivités adhérentes. Elles préparent notamment les dossiers qui seront proposés au vote du comité syndical.   
    - En outre, en fonction de l’actualité de l’énergie et du SDEC ÉNERGIE, des réunions thématiques, plus techniques, sont organisées au siège du syndicat ou sur site : Matinales de l’Energie, ateliers de la Fabrique Energétique, Journée Porte Ouverte, …. Ou à distance, sous de forme de webinaires « 1 heure pour comprendre … » consultable en replay sur la chaine Youtube du syndicat.
    - Le SDEC ÉNERGIE vient également à la rencontre de ses élus lors de salons ou d’événements : assemblée générale des Maires du Calvados, journées énergies sur les territoires,…

Foire aux questions
 

Documents téléchargeables 
 

  • Modèles de délibérations pour la désignation des délégués des collectivités membres et des représentants à la CCTE (disponibles aux formats Word et Pdf dans les documents à télécharger ci-après)
     

Contact : Direction Générale - 02 31 06 61 85 - Envoyer un message 
[ELECTIONS 2026] Foire aux questions

-A A +A